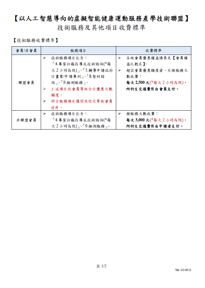
會員服務

收費標準